# 安装包
if (!requireNamespace("ggplot2", quietly = TRUE)) {
install.packages("ggplot2")
}if (!requireNamespace("reshape2", quietly = TRUE)) {
install.packages("reshape2")
}if (!requireNamespace("plyr", quietly = TRUE)) {
install.packages("plyr")
}if (!requireNamespace("dplyr", quietly = TRUE)) {
install.packages("dplyr")
}if (!requireNamespace("tidyr", quietly = TRUE)) {
install.packages("tidyr")
}if (!requireNamespace("vcd", quietly = TRUE)) {
install.packages("vcd")
}if (!requireNamespace("graphics", quietly = TRUE)) {
install.packages("graphics")
}if (!requireNamespace("wesanderson", quietly = TRUE)) {
install.packages("wesanderson")
}
# 加载包
library(ggplot2)
library(reshape2)
library(plyr)
library(dplyr)
library(vcd)
library(graphics)
library(wesanderson)
马赛克图
示例
马赛克图(mosaic plot),显示分类数据中一对变量之间的关系,原理类似双向的100%堆叠式条形图,但其中所有条形在数值/标尺轴上具有相等长度,并会被划分成段。可以通过这两个变量来检测类别与其子类别之间的关系。
环境配置
系统要求: 跨平台(Linux/MacOS/Windows)
编程语言:R
依赖包:
ggplot2
,reshape2
,plyr
,dplyr
,vcd
,graphics
,wesanderson
数据准备
# 生成模拟数据
<- data.frame(segment = c("Patient1", "Patient2", "Patient3","Patient4"),
df "Macrophage" = c(2400 ,1200, 600 ,250),
"Epithelial" = c(1000 ,900, 600, 250),
"T cells" = c(400, 600 ,400, 250),
"B cells" = c(200, 300 ,400, 250))
<-melt(df,id="segment")
melt_df#将数字转换成百分比
<-rowSums(df[,2:ncol(df)])
segpctfor (i in 1:nrow(df)){
for (j in 2:ncol(df)){
<-df[i,j]/segpct[i]*100
df[i,j]
}
}
<-segpct/sum(segpct)*100
segpct$xmax <- cumsum(segpct)
df$xmin <- (df$xmax - segpct)
df
<- melt(df, id = c("segment", "xmin", "xmax"),value.name="percentage")
dfm colnames(dfm)[ncol(dfm)]<-"percentage"
#ddply()函数使用自定义统计函数,对data.frame分组计算
<- ddply(dfm, .(segment), transform, ymax = cumsum(percentage))
dfm1 <- ddply(dfm1, .(segment), transform,ymin = ymax - percentage)
dfm1 $xtext <- with(dfm1, xmin + (xmax - xmin)/2)
dfm1$ytext <- with(dfm1, ymin + (ymax - ymin)/2)
dfm1
#join()函数,连接两个表格data.frame
<-join(melt_df, dfm1, by = c("segment", "variable"), type = "left", match = "all")
dfm2
# 查看最终的合并数据集
head(dfm2)
segment variable value xmin xmax percentage ymax ymin xtext ytext
1 Patient1 Macrophage 2400 0 40 60 60 0 20 30.0
2 Patient2 Macrophage 1200 40 70 40 40 0 55 20.0
3 Patient3 Macrophage 600 70 90 30 30 0 80 15.0
4 Patient4 Macrophage 250 90 100 25 25 0 95 12.5
5 Patient1 Epithelial 1000 0 40 25 85 60 20 72.5
6 Patient2 Epithelial 900 40 70 30 70 40 55 55.0
可视化
1. 基础绘图
使用基础函数绘制图片的图注和简介。
# 基础绘图
<- ggplot() +
p geom_rect(aes(ymin = ymin, ymax = ymax, xmin = xmin, xmax = xmax, fill = variable),dfm2,colour = "black") +
geom_text(aes(x = xtext, y = ytext, label = value),dfm2 ,size = 4)+
geom_text(aes(x = xtext, y = 103, label = paste(segment)),dfm2 ,size = 4)+
geom_text(aes(x = 102, y = seq(12.5,100,25), label = c("Macrophage","Epithelial","T cells","B cells")), size = 4,hjust = 0)+
scale_x_continuous(breaks=seq(0,100,25),limits=c(0,110))+
theme(panel.background=element_rect(fill="white",colour=NA),
panel.grid.major = element_line(colour = "grey60",size=.25,linetype ="dotted" ),
panel.grid.minor = element_line(colour = "grey60",size=.25,linetype ="dotted" ),
text=element_text(size=15),
legend.position="none")
p

# 进一步美化
# 数据再处理
<- ddply(dfm, .(segment), transform, ymax = cumsum(percentage))
dfm1 <- ddply(dfm1, .(segment), transform, ymin = ymax - percentage)
dfm1
# 创建间隔
<- 1
spacing $ymin <- dfm1$ymin + spacing * (as.numeric(factor(dfm1$variable)) - 1) # 纵向间隔
dfm1$ymax <- dfm1$ymax + spacing * (as.numeric(factor(dfm1$variable)) - 1) # 纵向间隔
dfm1
# 计算文本显示位置
$xtext <- with(dfm1, xmin + (xmax - xmin) / 2)
dfm1$ytext <- with(dfm1, ymin + (ymax - ymin) / 2)
dfm1
# 连接数据框
<- join(melt_df, dfm1, by = c("segment", "variable"), type = "left", match = "all")
dfm2
<- ggplot() +
p2 geom_rect(aes(ymin = ymin, ymax = ymax,
xmin = xmin + 5 * (as.numeric(factor(segment)) - 1), # 横向间隔
xmax = xmax + 5 * (as.numeric(factor(segment)) - 1),
fill = variable),
colour = "black") +
dfm2, geom_text(aes(x = xtext + 5 * (as.numeric(factor(segment)) - 1),
y = ytext, label = value),
size = 4) +
dfm2, geom_text(aes(x = xtext + 5 * (as.numeric(factor(segment)) - 1),
y = max(dfm1$ymax) + spacing * 2,
label = paste(segment)),
size = 4) +
dfm2, geom_text(aes(x = 116, y = seq(12.5, 100, 25) + spacing * 0.5,
label = c("Macrophage", "Epithelial", "T cells", "B cells")),
size = 4, hjust = 0) +
scale_x_continuous(breaks = NULL, limits = c(0, 110 + 5 * 3), expand = c(0, 0)) + # 去掉横坐标
scale_y_continuous(breaks = NULL, limits = c(0, max(dfm1$ymax) + spacing * 3), expand = c(0, 0)) + # 去掉纵坐标
theme(panel.background = element_rect(fill = "white", colour = NA),
panel.grid.major = element_blank(), # 去掉网格
panel.grid.minor = element_blank(), # 去掉网格
text = element_text(size = 15),
legend.position = "none",
axis.title.x = element_blank(), # 去掉 x 轴标题
axis.title.y = element_blank(), # 去掉 y 轴标题
axis.ticks = element_blank()) # 去掉坐标轴刻度
p2

2. 高阶作图
2.1 vcd 包
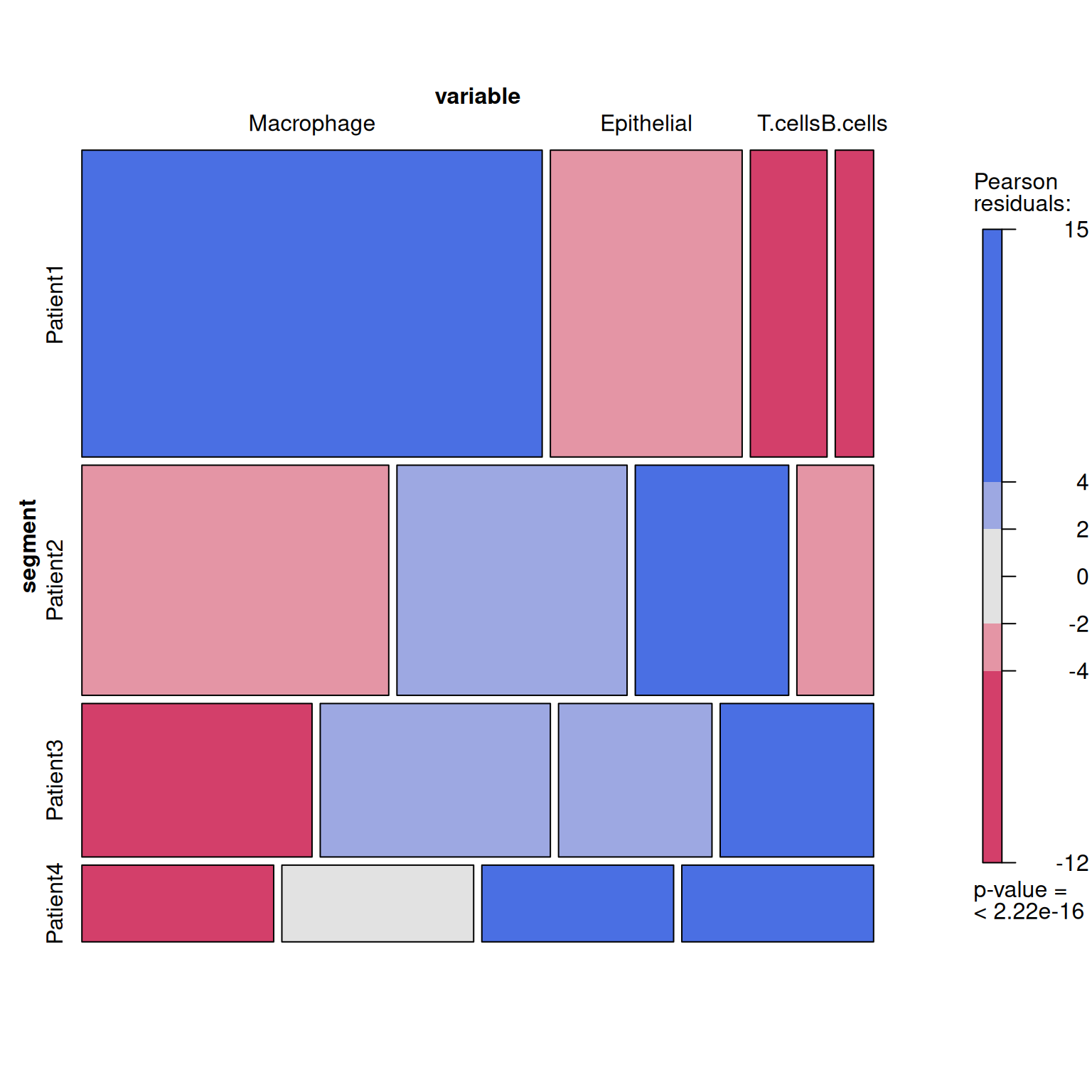
# 创建表格
<- xtabs(value ~variable+segment, melt_df)
table
# 绘制
<- mosaic(~segment+variable,table,shade=TRUE,legend=TRUE,color=TRUE) p3

2.2 graphics 包
<- mosaicplot( ~segment+variable,table, color = wes_palette("FrenchDispatch"),main = '') p4

应用场景

该马赛克图显示了特定类群与特定肿瘤转移位点的关联。[1]
参考文献
[1] Lee H, Na KJ, Choi H. Differences in Tumor Immune Microenvironment in Metastatic Sites of Breast Cancer. Front Oncol. 2021;11:649004. Published 2021 Mar 18. doi:10.3389/fonc.2021.649004.
[2] Friendly, M. (2002). “A Brief History of the Mosaic Display.” Journal of Computational and Graphical Statistics, 11(1), 89-107.
[3] Meyer, D., et al. (2006). “The Strucplot Framework: Visualizing Multi-Way Contingency Tables with vcd.” Journal of Statistical Software, 17(3), 1-48.
[4] Gehlenborg, N. (2014). “UpSetR: An Alternative to Mosaic Plots for Visualizing Intersecting Sets.” Nature Methods, 11(8), 769-770.
[5] Nowicka, M., et al. (2017). “CyTOF Workflow: Differential Discovery in High-Throughput High-Dimensional Cytometry Datasets.” F1000Research, 6, 748.
[6] Wilke, C.O. (2020). “Fundamentals of Data Visualization in Biomedicine.” Springer.
[7] R Core Team (2023). “R: A Language and Environment for Statistical Computing.”
[8] Slowikowski, K. (2021). “ggrepel: Automatically Position Non-Overlapping Text Labels in ggplot2.” Bioinformatics, 37(9), 1333-1334.